ホーム
当会のご案内
会長のあいさつ
建築士会とは
入会案内
公開情報
寄付のお願い
賛助会員
アクセス
一般のみなさまへ
建築士を探そう
専攻建築士検索サイト
既存住宅状況調査技術者検索サイト
歴史的建造物の保存・活用に関する相談窓口
建築士のみなさまへ
建築士登録
試験関係
事務所登録
CPDについて
専攻建築士
会員向けサービス
新潟市木造住宅耐震診断
講習会
書籍等の販売
カレンダー
本部・支部カレンダー
関連団体共通カレンダー
建築士会の活動
コンペ
地域づくり協働支援事業について
活動報告
青年委員会活動
女性委員会活動
機関誌情報
新潟県建築士会青年委員会facebook
会員専用
お問い合わせ
書籍等の販売
ホーム
> 建築士のみなさまへ > 書籍等の販売
書籍等の販売
INDEX
目次
取扱書籍一覧、書籍等のご購入
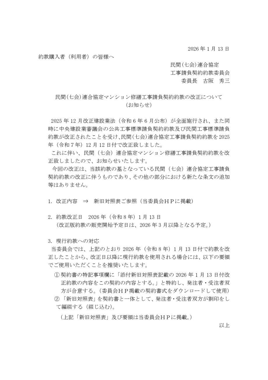
民間(七会)連合協定マンション修繕工事請負契約約款の改正について (R7年1月)
民間(七会)連合協定工事請負契約約款2025年12月改正について
民間(七会)連合協定 リフォーム工事請負契約約款の一部追記(R6年6月)
四会連合協定 建築設計・監理等業務委託契約書類の読み替えについて(R6年2月)
取扱書籍一覧、書籍等のご購入
契約書式や書籍等をご注文の際には下記注文書にてご注文ください。
※民間(七会)連合協定工事請負契約約款の改正版を入荷いたしました!(2026.3.4)
なお、旧書式は新旧対照表を差し込んむことで、引き続きご使用いただけます。
民間(七会)連合協定マンション修繕工事請負契約約款の改正について (R7年1月)
民間(七会)連合協定工事請負契約約款2025年12月改正について
詳細はこちらをご覧ください。
民間(七会)連合協定 リフォーム工事請負契約約款の一部追記(R6年6月)
別紙 対応追記(PDF)
四会連合協定 建築設計・監理等業務委託契約書類の読み替えについて(R6年2月)
ホーム
建築士登録
試験関係
事務所登録
CPDについて
専攻建築士
会員向けサービス
新潟市木造住宅耐震診断
講習会
書籍等の販売
ホーム
建築士登録
試験関係
事務所登録
CPDについて
専攻建築士
会員向けサービス
新潟市木造住宅耐震診断
講習会
書籍等の販売